|
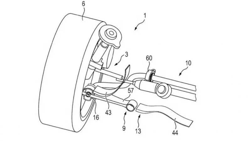
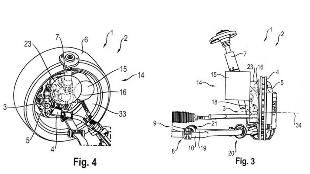
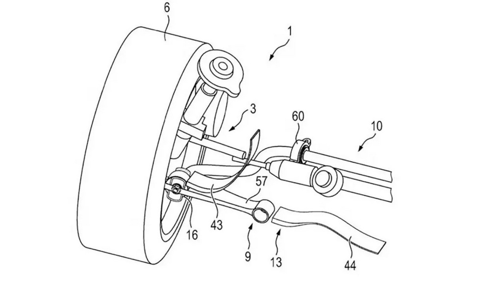
Porsche знову демонструє, що не боїться йти проти загальноприйнятих трендів. Поки більшість автовиробників концентруються на електрифікації, німецький бренд робить ставку на покращення динаміки керування. Витік патентної документації розкрив несподівану інновацію: Porsche працює над сучасною інтерпретацією листових ресор для підвіски, відкриваючи новий напрям розвитку шасі, пише портал mmr.net.ua. Інженерна філософія марки традиційно поєднує комфорт і спортивність, і саме підвіска є ключовим елементом цього балансу. Раніше Porsche вже відмовлявся від класичних рішень, зокрема на Panamera та електричному Cayenne, де були застосовані складні електронні амортизатори та нестандартні схеми стабілізації. Тепер компанія робить ще один крок, повертаючи технологію, яку більшість вважає застарілою. Листові ресори свого часу використовувалися навіть у спортивних автомобілях, зокрема у Chevrolet Corvette, але згодом майже повністю зникли з ринку. У випадку Porsche мова йде не про пряме копіювання минулого, а про глибоко переосмислене рішення. Згідно з патентами, головна перевага ресор полягає у мінімальній висоті конструкції, що дозволяє зменшити кліренс, зробити підвіску компактнішою та знизити центр ваги. Документація описує одразу кілька сценаріїв застосування. У першому листова ресора частково замінює нижній важіль підвіски, що спрощує геометрію передньої осі та відкриває можливість встановлення електродвигуна безпосередньо в маточину колеса. Другий варіант передбачає двосекційну ресору, де внутрішня частина працює як основна пружина, а зовнішня відповідає за гасіння коливань. Така схема поєднує компактність і точний контроль рухів колеса. Інженери Porsche також передбачили систему з електричним або гідравлічним приводом, яка дозволяє регулювати жорсткість підвіски та висоту кліренсу. Це потенційно може стати альтернативою складним і дорогим пневматичним системам. Додаткові переваги отримують і дизайнери: компактні елементи шасі спрощують компонування кузова, покращують аеродинаміку та навіть підвищують безпеку пішоходів. Керівник підрозділу шасі та силових агрегатів Porsche Engineering Фріц Ондрей підкреслює, що ключовий ефект буде помітний саме у керованості. Нижчий центр мас і точніша робота підвіски мають забезпечити ще кращу стабільність у поворотах. Читайте також: Найдешевший кросовер Skoda став набагато крутішим (ФОТО) З огляду на те, що патент подали ще у 2024 році, а сама система називається економічно доцільною, існує висока ймовірність її появи у серійних моделях, зокрема в нових поколіннях 718 Cayman і Boxster, а в перспективі навіть у майбутньому Porsche 911. |
Шановний відвідувач, Ви зайшли на сайт як незареєстрований користувач. Ми рекомендуємо Вам зареєструватись або зайти на сайт під своїм ім'ям.



